Aktivity a články SVÚ
Platforma Otvorená Kultúra predstavila návrh akčného plánu pre kultúrny sektor (POOK)
Platforma Otvorená Kultúra, ktorá vznikla ako občianska iniciatíva, sa už dva roky venuje prepájaniu inštitúcií a aktérov kultúrneho sektora. Jej cieľom je upozorňovať na kľúčové problémy v oblasti kultúry a aktívne hľadať riešenia. Výsledkom tejto snahy je návrh…
Umelka oslavuje 100 rokov!
Galéria Umelka, pôvodne pavilón Umeleckej besedy slovenskej, bola verejnosti sprístupnená v roku 1926. V roku 2026 tak táto stavba oslavuje sto rokov. Za toto obdobie si prešla rôznymi zmenami režimov, majiteľov či programového smerovania, no tak ako na začiatku, aj…
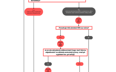
Praktické rady: Zrušiť alebo zostať SZČO? Otázky a odpovede
Zvažujete, či zrušiť svoju živnosť či SZČO, ale nie ste si istí, či si budete môcť naďalej uplatňovať náklady? Alebo naopak premýšľate nad jej zriadením? Obrátili sa na nás autori, ktorí zvažujú pozastavenie či zrušenie svojej živnosti, napríklad kvôli daňovej záťaži.…
Chceš prispieť do Výtvarného života online?
Hľadáme recenzie, reportáže a rozhovory viažuce sa na: naše vlastné výstavy a projekty výstavy a projekty členov SVÚ (zoznam členov nájdete na našich webových stránkach v sekcii SVÚ – zoznam členov) Kto môže prispieť? Recenzent alebo autor musí spĺňať aspoň jednu z…
Si absolventom umeleckej školy? Staň sa súčasťou SVÚ!
Stať sa členom Slovenskej výtvarnej únie nebolo nikdy jednoduchšie. Absolventi druhého stupňa vysokoškolského vzdelania umeleckého smeru v SR, získavajú dvojročné členstvo po prihlásení uhradení členského automaticky. Pre koho je výzva určená? Členom SVÚ sa môže na…
RECENZIA – výstava Zimný salón (UMELKA) – 8.1 — 1.2.2026
Zimný salón: Fragmenty, procesy a prieniky Salón ako formát otvorenej kolektívnej výstavy, bez tematického rámcovania, predstavuje systematické mapovanie súčasnej výtvarnej scény. Zároveň však pojem salónu v tomto prípade odkazuje aj na sociálny diskurz, v ktorom…
Zimný salón 2026
Zimný salón, prvá výstava nového roka, predstavuje prierez súčasným umením naprieč generáciami. Výber tvorby 96 umelkýň a umelcov ponúka rozmanité prístupy, médiá a výtvarné stratégie, ktoré reflektujú aktuálne tendencie na domácej umeleckej scéne. Zimný…
CC Signals: prvý návrh nového štandardu pre prácu s dielami v ére AI
V našich článkoch sme sa už venovali zdieľaniu umeleckých diel na internete, využívaniu noriem Creative Commnons a otázke využívania diel na tréning Umelej inteligencie. Teraz by sme Vám radi predstavili nový návrh z dielne Creative Commons – CC Signals. Čo sú CC…
Praktické rady: Vystavovanie v našich priestoroch III.
3. časť: prečo odporúčame mať kurátora výstavy Organizovať vlastnú výstavu je veľká príležitosť, ale aj výzva. Či už ide o prvú prezentáciu alebo o skúseného autora, spolupráca s kurátorom môže rozhodnúť o tom, či výsledok pôsobí profesionálne a osloví publikum.…
Výtvarný život (online)
číslo štvrťročníka Výtvarný život online — výber z článkov z webu SVÚ. Výtvarný život (online) 1/2025Stiahnuť Výtvarný život online Výber z článkov webu SVÚ Vydavateľ: Slovenská výtvarná únia, Dostojevského rad 2, 811 09 Bratislava Redaktor: Katarína Žáková, Vanessa…
Slovenský dizajn je v dobrých rukách: 9. ročník Bienále FORMA
Od 17. 9. do 12. 10. 2025 sa v Umelke: centre moderného umenia a komunity konal deviaty ročník Bienále FORMA. Bienále FORMA patrí k dlhoročným projektom Slovenskej výtvarnej únie, ktorá ho organizuje od roku 2007 v dvojročnom cykle, striedavo s Bienále voľného…
Praktické rady: Ako sa stať členom Slovenskej výtvarnej únie (SVÚ)?
Slovenská výtvarná únia (SVÚ) je občianske združenie, ktoré združuje profesionálnych výtvarných umelcov a teoretikov v oblasti výtvarného umenia. Členstvo v SVÚ prináša množstvo výhod, ako je možnosť prezentácie v rámci výstav a projektov, získanie medzinárodného…
Praktické rady: Vystavovanie v našich priestoroch II.
2. časť: najčastejšie otázky Termín Otázka: Mám pridelený termín od 1.1.2024 — 21.1.2024. Ten je uvedený aj na zmluve. Musím v tomto termíne stihnúť aj inštaláciu a deinštaláciu? Odpoveď: Áno, pridelený termín znamená časový rámec, v ktorom sme pre Vás vyhradili…
Praktické rady: Kmeňové členstvo a členské poplatky v Slovenskej výtvarnej únii (SVÚ)
Kmeňové členstvo zohráva dôležitú úlohu pri čerpaní prostriedkov z Fondu výtvarných umení (FVÚ) a ovplyvňuje administratívne povinnosti umelcov v rámci SVÚ. Ako to presne funguje? 1. Môžem byť členom viacerých združení v rámci SVÚ? Áno! Každý umelec môže byť členom…
Reportáž o našej spolupráci so Slovinskom
Slovenskí umelci vystavujú v Ľubľane V Galérii Zväzu združení slovinských výtvarných umelcov (ZDSLU) v Ľubľane otvorili výstavu Prelínania v umení, na ktorej sa predstavuje 23 slovenských výtvarníkov s 43 dielami menšieho formátu. Ide o druhú časť výmenného projektu…
Hľadá sa Robi!
S poľutovaním oznamujeme, že počas medzinárodného výmenného projektu medzi SVÚ a Združenia spolkov výtvarných umelcov Slovinska, došlo ku krádeži jedného z diel vystavených v záhrade Umelky: centra moderného umenia a komunity. Socha “Robi”, ktorej autorkou je Urša…
Praktické rady: Vystavovanie v našich priestoroch
1. Časť: Žiadosť o výstavu Rezervácia priestoru Komunikáciu k rezervácii priestoru odporúčame začať čím skôr, keďže výstavný plán sa často tvorí na rok dopredu. V prípade našej galérie je žiadosť na nasledujúci rok nutné doručiť do konca augusta. V septembri výstavný…
Umelá inteligencia: Ako chrániť svoje diela pred zneužitím?
Stáva sa vám, že na internete narazíte na obrázok „maľby“ či “kresby”, ktorý zjavne vytvorila umelá inteligencia? Vďaka dostupnosti generatívnych nástrojov si dnes môže ktokoľvek vytvoriť obraz podľa svojej predstavy, a to bez akýchkoľvek výtvarných zručností. Pre…
Praktické rady: Aké sú výhody členstva v SVÚ a ako ich uplatniť?
Ste už členom SVÚ, ale nie ste si istí, aké výhody vám členstvo prináša? Alebo ste profesionálny výtvarník a zvažujete vstup do SVÚ? Tento článok vám pomôže zorientovať sa v možnostiach, ktoré máte ako člen Slovenskej výtvarnej únie. Kto môže byť členom SVÚ? Členom…
Prípadová štúdia: Mäkké aktivity grantového projektu v Umelke – záverečná fáza
Je to pre nás temer neuveriteľné, ale už to bude rok, odkedy sa nám podarilo uzavrieť vecnú stránka projektu financovaného s podporou krajín EHP a Nórskeho kráľovstva. Súčasťou tohto grantového projektu, ktorý prebiehal v Umelke v rokoch 2020–2024, bola najvýraznejšou…
Slobodné povolanie vs. živnosť — umelci
Študujete na vysokej škole a chystáte sa rozbehnúť svoju kariéru? Zvažujete zmenu svojho spôsobu fungovania? Alebo by ste popri svojom stabilnom zamestnaní občas radi predali nejaké Vaše umelecké dielo? Často sa stretávame s otázkami a žiadosťami o radu, akým spôsobom…
Transakčná daň: príjem z autorskej činnosti
Od 1. januára 2025 vstúpi do platnosti nová povinnosť týkajúca sa transakčnej dane, ktorá zasiahne mnohých podnikateľov, vrátane niektorých slobodných povolaní. Ak patríte medzi výtvarníkov, ktorí sa venujú tvorbe a predaju umeleckých diel, určite vás zaujíma, ako sa…
Praktické rady: Transakčné účty
Založenie podnikateľského účtu pre slobodné povolania (umelcov) Už čoskoro, 1. apríla 2025, nás čaká zavedenie tzv. transakčnej dane, ktorá sa vzťahuje na debetné transakcie daňovníka , ktoré súvisia s jeho podnikaním. Pre živnostníkov vzniká povinnosť založiť si…
Praktické rady: Licencie Creative Commons
Zdieľate svoje diela na internete a chcete mať kontrolu nad tým, ako sú ďalej používané a šírené? Skúste využiť licencie Creative Commons! V tomto článku vám vysvetlíme, ako vám tieto licencie pomôžu chrániť vaše autorské práva a zároveň zdieľať vaše diela so svetom…
GENERAL ASSEMBLY IAA 2024
V dňoch 16.–18. septembra sa predsedníčka Tereza Tomešová spolu s kultúrnou manažérkou Katarínou Žákovou zúčastnili každoročného zasadnutia General Assembly IAA, ktoré sa tento rok konalo vo Vilniuse. Podujatie bolo spojené so sympóziom s názvom Art and War. Počas…
Vyjadrenie k odvolaniu riaditeľky SNG Alexandry Kusej
Vyjadrujeme hlboké znepokojenie a nesúhlas s odvolaním riaditeľky Slovenskej národnej galérie Alexandry Kusej.Alexandra Kusá počas svojho pôsobenia vo funkcii riaditeľky SNG významne prispela nielen k rozvoju súčasnej slovenskej kultúry. Obetavo sa venovala zveľadeniu…
Záverečná konferencia grantového projektu CLT01010
Dňa 29.4.2024 sa konala záverečná konferencia grantového projektu CLT01010 “UMELKA — centrum moderného umenia a komunity”. Program začal tvorivými dielňami, workshopom, na ktorom sa zúčastnila Materská škola Koniarkova 9 o 10:00 do 12:00, kde si deti mohli vyskúšať…
Diskusia k výstave Identita a priestor 25. 4. 2024
Sprievodným programom k výstave Identita a priestor bola diskusia s návštevníkmi vernisáže výstavy, ktorá sa konala 25. 4. Vystavujúci umelci Viktoria Gudnadottir a Sigurdur Unnar Birgisson v diskusii porovnávali odlišné skúsenosti a vnímanie LGBTI komunity na…
Sme matky umelkyne
Vo štvrtok 18. Apríla o 16:30 sa konala diskusia “Sme matky umelkyne.” Diskusia bola zameraná na ženy pracujúce v kreatívnom priemysle, ktoré rozvíjajú svoje umenie aj popri starostlivosti o deti. Nájdenie rovnováhy medzi kariérou a materstvom je jedna z tém, s ktorou…
Tvorivý pobyt Islandských profesionálnych výtvarníkov v Umelke, 15. 4. – 30. 4. 2024
Koncom apríla navštívili Umelku islandskí umelci Gudnadottir a Sigurdur Unnar Birgisson. Obaja umelci sú členovia SÍM – Sambad Islenskra Myndlistarmanna (Islandskou asociáciou výtvarných umelcov) – nášho zahraničného partnera v projekte „UMELKA – centrum…
Chcete prispieť recenziou, reportážou či rozhovorom s umelcom? Dajte nám vidieť!
Viac informácii o podmienkach publikovania nájdete TU.
































